รถยนต์ต้นแบบ Mazda RX-Vision Concept เปิดตัวในปี 2015 ทำให้สาวกของค่ายเกิดความหวังว่า รถสปอร์ตรหัส RX จะกลับมา แต่จนถึงบัดนี้ก็ยังไม่มีอะไรเป็นรูปร่าง ทั้งนี้ ในสัปดาห์ที่ผ่านมามีรายงานภาพสิทธิบัตรดีไซน์ด้านหลังของรถยนต์นิรนาม ที่ดูคล้ายคลึงกับ RX-Vision Concept ที่เรากำลังพูดถึงนี้
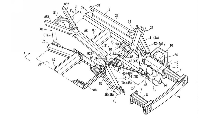
ภาพสิทธิบัตรของ Mazda เผยให้เห็นดีไซน์หลังแก้มคู่หน้าเป็นต้นมาจนถึงท้ายรถ ซึ่งแนวหลังคา, กระจกหลัง และ เค้าโครงช่องติดไฟท้าย ช่างคล้ายกับรถยนต์ต้นแบบ Mazda RX-Vision Concept ส่วนรายละเอียดที่แนบไปด้วยระบุแค่ว่า โครงสร้าง space frame แบบไร้เสาสำหรับรถสปอร์ตสองประตู ใช้อะลูมิเนียมอัลลอยยึดโครงสร้างต่างๆ เข้าด้วยกัน
นอกจากนั้น ยังมีภาพสิทธิบัตรอีกมุมที่แสดงให้เห็นอุโมงค์เพลาขับ ติดตั้งกึ่งกลางรถทอดยาวจากเกียร์ด้านหน้าถึงด้านหลัง เราจึงพอจะตีความได้ว่า Mazda มีไอเดียเกี่ยวกับรถสปอร์ตสองประตู, เครื่องยนต์วางหน้า, ขับเคลื่อนล้อหลัง และ มีโครงสร้างอะลูมิเนียม แต่จะเป็นจริงหรือไม่นั้น ยังเร็วเกินไปที่จะเพราะเป็นการจดทะเบียนสิทธิบัตรไม่ได้การันตีว่า แนวคิดนั้นจะเป็นจริงเสมอไป
(ภาพ Mazda RX-Vision Concept)
ที่มา : motor1, motorauthority
